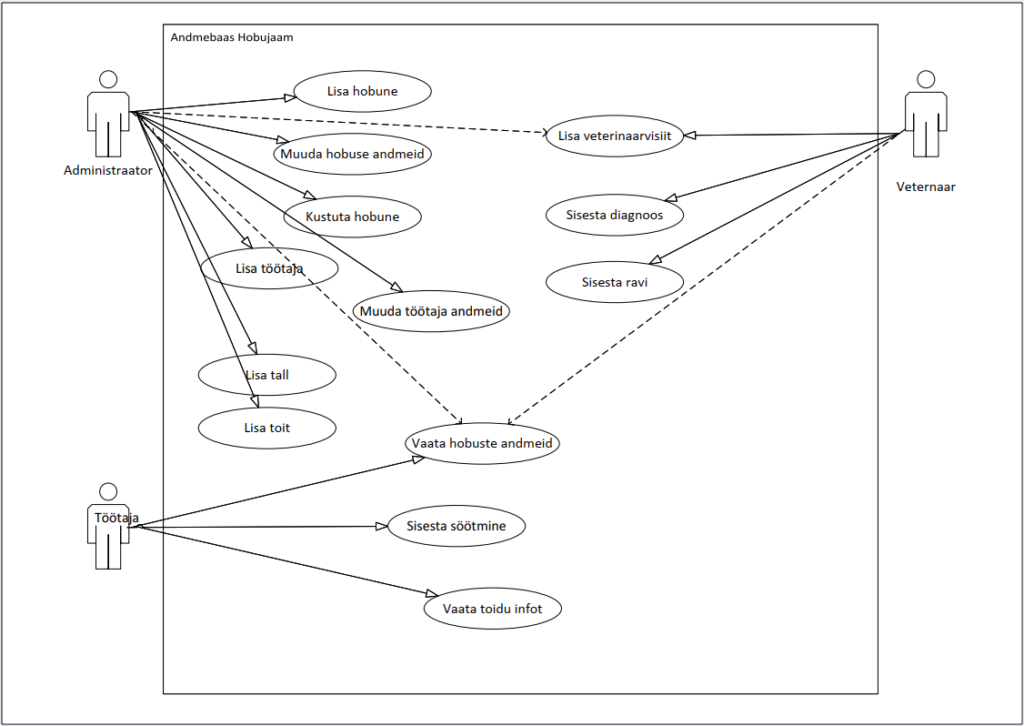
Use Case Diagramm

use case diagram) – диаграмма, отражающая связь между экторами и прецедентами, описывает систему на концептутальном уровне.

Эктор (actor) – loogolised roolid, tähistakse inimese kujundusega – это множество логически связанных ролей, исполняемых при взаимодействии с прецедентами или сущностями.

Прецедент (use-case) Kasutusjuhtum tähistakse ovaaliga /elipsiga– описание отдельного аспекта поведения системы с точки зрения пользователя.

Aktorid ja kasutusjuhtumid ühendatakse oma vahel joonega või noolega

Обозначения:
Графически эктор изображается “человечком “.
Прецеденты обозначаются внутри эллипса. Прецеденты и экторы соединяются с помощью линий или стрелок.  
Направление стрелки показывает у кого запрашивается сервис/ услуга.

Andmebaas AB projekteerimine ja loomine Lennujaam
Kasutasin Visio