— диаграмма активности или деятельности (State / Activity diagramm)
Ta on mõeldud üldisemalt protsesside modelleerimiseks, kuid sobib kasutada ka väiksemaid ülesandeid lahendavate algoritmide kujutamiseks.
- algussõlm – väike must muna, millega algoritm algab, sellest väljub alati üks voog
- toiming – ümardatud nurkadega ristkülik, nendesse kirjutatakse käsud, mida algoritmis täidetakse
- voog – nool, mis näitab üleminekuid ühest toimingust teise toimingusse; korrektne on, kui igasse toimingusse siseneb üks voog ning väljub samuti üks voog
- otsustuspunkt– väike romb, mis tähistab otsuse tegemise kohta: vastavalt harude juurde kirjutatud tingimusele valitakse toimingute voogude vahel; vastavus if-lausega
- tegevuse lõpp – must mumm, millega algoritm lõppeb

Kasutasin Visio
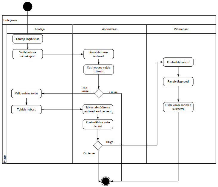
Minu Tegevusskeem:

See skeem kirjeldab hobuse hooldamise protsessi talli infosüsteemis. Protsess algab sellega, et töötaja logib süsteemi sisse ja valib nimekirjast hobuse. Andmebaas kuvab hobuse andmed ning kontrollib, kas hobune vajab toitmist. Kui toitmine on vajalik, valib töötaja sobiva toidu ja toidab hobust ning söötmise andmed salvestatakse andmebaasi. Seejärel kontrollitakse hobuse tervist. Kui hobune on haige, kontrollib veterinaar hobust, paneb diagnoosi ja lisab visiidi andmed süsteemi. Kui hobune on terve, lõpeb protsess.