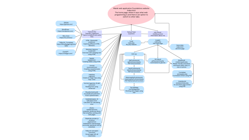
This is a visual storyboard, which is a sequence of sketches, diagrams, or screenshots that describe the user’s path (user flow) and the structure of the site. It allows you to see how the main blocks interact before starting development, evaluate the logic of the narrative, the location of content and navigation elements.
Storyboard helps to plan the structure and user journey of a website before starting development. It provides an overview of the parts of the page and their content.
